Доктор PhD Ж.Даваацэрэн
ШУТИС, БАС, Хүрээлэн буй орчны инженерийн салбар
Борооны усыг өрхийн ундны бус хэрэглээнд ашиглахад дор дурдсан үндсэн гурван аргыг ашиглана.
1-р арга: Борооны усыг тусгай саванд цуглуулж, хэрэглээнд өргөлтийн насосын тусламжтайгаар шууд шахаж өгөх.
|
|
2-р арга: Борооны усыг тусгай саванд цуглуулж, хэрэглээнд өөрийн урсгалаар нь өгөх.
|
|
3-р арга: Борооны усыг тусгай саванд цуглуулж, өргөлтийн насосын тусламжтайгаар дээр байрлах даралтат сав руу шахаж, хэрэглээнд өөрийн урсгалаар нь өгөх.
|
|
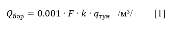
Дээр дурдсан аргуудыг ашиглахад энэ тэргүүнд борооны ус хадгалах савны хэмжээг оновчтой зөв тодорхойлох нь чухал. Борооны ус хадгалах савны хэмжээ борооны усны гарц, ундны бус усны хэрэглээнээс хамаарна.
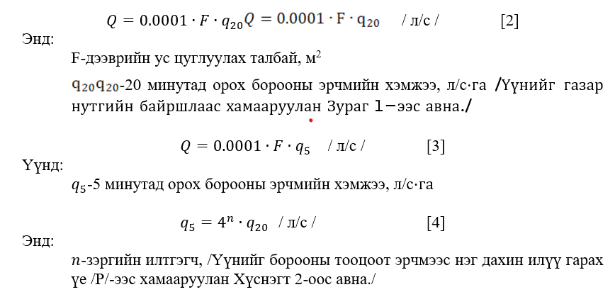
Цуглуулах борооны усны тоо хэмжээ буюу гарцыг доорх томьёогоор тодорхойлно.
Үүнд:
F-борооны ус цуглуулах талбай, м2
k-урсцын коэффициент, /Дээвэр, хатуу ба бетон, асфальтан хучилттай гадаргууд =0.6÷0.7/
qтун-жилийн дулааны улиралд орох тунадасны хэмжээ, мм /Үүнийг БНбД 23-01-09 “Барилгад хэрэглэх уур амьсгал ба цаг уурын үзүүлэлт”-ийн хүснэгт 9-өөс авна. УБ хотын хувьд хүснэгт 1-ийг үз/
Хүснэгт 1
УБ хотын хур тунадасны хэмжээ
Станц | Хур тунадас | |||||
жил | дулаан үе | хоногийн хамгийн их | он | сар | Өдөр | |
Тахилт | 269.2 | 252.4 | 79.7 | 1984 | VIII | 27 |
Буянт-Ухаа | 248.8 | 236.5 | 74.9 | 1967 | VI | 27 |
Морин-Уул | 233.1 | 220.8 | 38.2 | 1991 | IX | 01 |
Их сургууль | 271.2 | 255.8 | 53.8 | 2003 | VII | 18 |
Тэрэлж | 372.9 | 354.9 | 55.5 | 1994 | VIII | 04 |
Хүрэлтогоот | 413.2 | 382.7 | 72.5 | 1966 | VII | 11 |
Улаанхуаран | 245.2 | 232.5 | 68.6 | 1966 | VII | 11 |
Борооны усыг дамжуулах шугам хоолойн гидравлик тооцоонд зориулсан борооны усны тоо хэмжээ буюу гарцыг хавтгай дээвэртэй бол томьёо 2, налуу дээвэртэй бол томьёо 3-аар тус тус тодорхойлно.

Хүснэгт 2
Зэргийн илтгэгчийн утга
№ | Байршил | Р/жил/-ээс хамаарах n-ийн утга | |
1 | Баруун бүс нутаг | 0.61 | 0.48 |
2 | Төвийн бүс нутаг | 0.49 | 0.33 |
3 | Зүүн бүс нутаг | 0.48 | 0.35 |

Зураг 1

Хүснэгт 3
Ундны бус ус хэрэглээ
Хүний тоо | Ундны бус усны хэрэглээ, л | |
Суултуурын ус татах | Бусад хэрэглээ A | |
1 хүн | 25 | 25 |
А- Гар, хувцас угаах ба бусад угаалга | ||
Ашиглах борооны усны чанар:
Борооны усыг ундны бус хэрэглээнд ашиглахад тавигдах усны чанарын шаардлагыг албан ёсоор зохицуулсан зүйл байхгүй боловч ашиглах борооны ус нь тухайн зориулалтаар ашиглахад тохирсон, эрүүл мэндийн ямар нэгэн эрсдэл үүсгэхгүй байхаар тооцож борооны усыг ашиглах нь чухал.
Эрүүл мэндийн эрсдэлтэй холбоотой үзүүлэлтийг 4-р хүснэгтэд заасан шалгуур үзүүлэлттэй, ашиглах үеийн эрсдэлтэй холбоотой үзүүлэлтийг 5-р хүснэгтэд заасан шалгуур үзүүлэлттэй харьцуулж үзнэ.
Ашиглах борооны усанд шинжилгээг тогтмол хийх шаардлагагүй.
Хүснэгт 4
Бактериологийн хяналт шинжилгээний шалгуур үзүүлэлт
Үзүүлэлт | Шүршиж ашиглах | Шүршихгүйгээр ашиглах | |
Даралттай усаар угаах, ногоон байгууламжийн бороожуулах усалгаа, машин угаах | Суултуурын ус татах | Ногоон байгууламжийн усалгаа | |
Гэдэсний савханцар, 100 мл усанд агуулагдах тоо | 1 | 250 | 250 |
Гэдэсний энтерококк бактери, 100 мл усанд агуулагдах тоо | 1 | 100 | 100 |
Легионелла бактери, 100 мл усанд агуулагдах тоо | 100 | - | - |
Нийт колиформВ), 100 мл усанд агуулагдах тоо | 10 | 1000 | 1000 |
Хүснэгт 5
Системийн ерөнхий хяналт шинжилгээний шалгуур үзүүлэлт
Үзүүлэлт | Зөвшөөрөгдөх утга |
Хадгалсан борооны усан дахь ууссан хүчилтөрөгч | Бүх хэрэглээнд >10% ханалттай эсвэл >1 мг/л O2 (аль аль нь хамгийн багадаа) |
Умбуур бодис | Харахад цэвэр ба хөвөгч хог хаягдалгүй байна |
Өнгө | Бүх хэрэглээнд хамаарахгүй |
Булингар, Нефелометрийн булингарын нэгжээр | < 10 |
рН, рН-ийн нэгжээр | 5 - 9 |
Үлдэгдэл хлор, мг/л | < 0.5 ногоон байгууламжийн усалгаанд < 2.0 бусад хэрэглээнд |
Үлдэгдэл бром, мг/л | 0.0 |
Зөвлөмж:
Уншигчдын бичсэн сэтгэгдэлд barilga.mn хариуцлага хүлээхгүй болно. Манай сайт ХХЗХ-ны журмын дагуу зүй зохисгүй зарим үг, хэллэгийг хязгаарласан тул та сэтгэгдэл бичихдээ бусдын эрх ашгийг хүндэтгэн үзнэ үү.